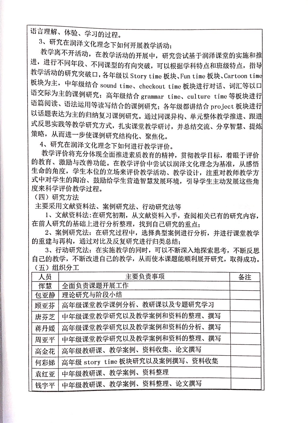
论证书
发布时间:2020-12-04   点击:   来源:原创   录入者:恽慧


附件:
    关闭窗口
    打印文档

    日访问量统计  |  总访问量统计  
    主办单位:常州市新北区魏村中心小学    苏ICP备10201501号-3
    地址:常州市新北区春江镇魏村街道向阳路9号   联系我们:kad2004@163.com
    技术支持:新北区教师发展中心、常州万兆网络科技有限公司